Открыт путепровод на Варшавском шоссе в Москве, магистраль до 2026

Запущен путепровод по основному ходу Варшавского шоссе
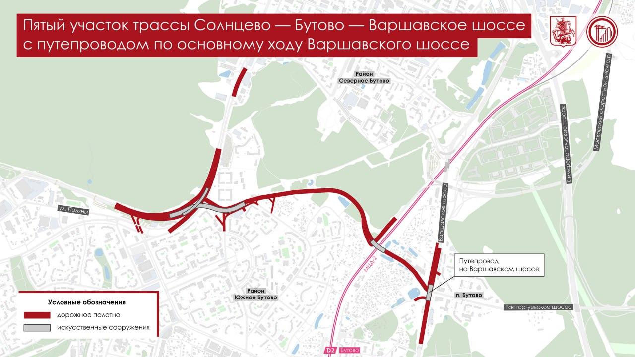
В Москве началось движение по новому путепроводу, проложенному по основному ходу Варшавского шоссе. Его построили в рамках создания трассы Солнцево — Бутово — Варшавское шоссе, которую планируют завершить в 2026 году.

Завершающий участок трассы Солнцево — Бутово — Варшавское шоссе достроят в 2026 году
Путепровод включает три полосы в каждом направлении, что повысит пропускную способность Варшавского шоссе. Он также обеспечит удобные съезды с Расторгуевского шоссе и Большой Бутовской улицы, а также исключит пересечение транспортных потоков.
Окончание строительства трассы Солнцево — Бутово — Варшавское шоссе намечено на 2026 год
Магистраль Солнцево — Бутово — Варшавское шоссе соединяет пять вылетных направлений столицы: Минское, Боровское, Киевское, Калужское и Варшавское шоссе. Она создается как дублер юго-западного и южного участков МКАД. По словам мэра Москвы Сергея Собянина, в рамках проекта построят и реконструируют более 14 километров дорожного полотна.
Предыдущий участок этой трассы был открыт летом. Тогда Сергей Собянин сообщал, что дорога от улицы Эдварда Грига до улицы Поляны снизила нагрузку на Бартеневскую, Поляны и Венёвскую улицы, а также связала инфраструктурные объекты.
На юго-западе Москвы к 2030 году планируется строительство дополнительных дорог.




















